
Reservoir Modeling
Rapid Simulation Optimizes Reservoir Performance
By Dick Barden
PARKER, CO.–In a low-margin environment, it is imperative that companies leverage technology to optimize their resources and maximize asset development. Reservoir simulation is perhaps the single most powerful tool in the industry’s technology arsenal that can help accomplish those objectives. Dynamic well and reservoir behavior as a result of well-to-well pressure interference, completion degradation, pressure depletion, etc., makes ongoing reservoir monitoring and periodic modeling essential to obtaining optimum long-term results.
New technology based on boundary element method (BEM) modeling and Internet communications capabilities makes it viable to predict and monitor well/reservoir behavior over time using detailed computerized models that are updated at regular intervals to reflect observed conditions in the field. By monitoring well and reservoir behavior throughout an entire field development cycle, operators can dramatically improve reservoir drainage and reserves recovery while substantially lowering drilling costs.
BEM dramatically simplifies and accelerates the reservoir modeling process by:
- Completely eliminating the need to build data decks and grid meshes to describe the reservoir;
- Providing the user with a rapid and extremely intuitive graphical interface; and
- Incorporating parallel processing math engines to take full advantage of advanced hardware capabilities.
The result is an easy-to-build, fast-running model that can deliver accurate solutions to complex problems using standard rate and pressure data, which are typically available to virtually every operator. The latest generation of BEM simulation technology is capable of handling all types of field situations, including any shape or size of reservoir and all well and completion types in any kind of rock. All of this functionality is presented in a highly flexible, graphical system designed to fit into existing, short-term workflows and be utilized in conjunction with other engineering software that may already be in place.
Given the speed with which BEM simulation can be performed, any operator can have access to models that can be created quickly by staff engineers and evolve in synchronization with (and as a reflection of) actual field development.
Implementation Options
Given its low cost and high level of flexibility, BEM simulation can be implemented in a number of ways. One possibility is centralized modeling, whereby one or more people are dedicated to handling all company simulation projects. Study requests are submitted and processed according to internally established priorities and procedures. The big difference with BEM simulation, however, is that studies typically take only days rather than weeks or months, and updates can be done in a matter of hours.
Once a good history match has been achieved to assure that the model reflects actual well and reservoir behavior, a “default scenario” is run to predict pressures, daily production rates and cumulative estimated ultimate recoveries for a specific time period (usually 10 years or longer). This then becomes the standard against which all field development plans are measured and evaluated.
Typically, the next step is determining the location, spacing and completion method of proposed development well(s) by setting up one or more hypothetical infill or offset drilling scenarios. With BEM simulation, a dozen or more spacing sensitivities, each with multiple wells, can be compared, with the results delivered back to the engineer within 48 hours of submitting to the service center.
After selecting and implementing the best development plan, subsequently acquired rate and pressure data can be downloaded periodically (monthly or quarterly) from the operator’s electronic data source and sent to the service center to be incorporated into appropriate models. After being updated and re-run, each case is checked to see how closely the predicted results match new observed data. If the model did not predict the correct response, an engineer can “tune” the simulation by adjusting reservoir/well parameters until a good history match is re-established. A fresh predictive default scenario can then be run along with updated spacing sensitivities, as necessary.
Engineers also may request that the service center analyze a number of other problems. Determining optimum well locations and completion parameters to balance cost versus production, evaluating the current condition of a gravel pack, assessing the quality of an existing frac job, or identifying boundary locations, reservoir size and material balance are a few examples of the questions that can be answered quickly, accurately and at very low cost with BEM technology.
By centralizing the simulation function, there is greater assurance that all models will be generated by a simulation expert using sound, uniformly applied modeling practices in a consistent manner on every study. The downside to this approach is that the individual engineers working the wells will have less input and interaction with the model and the modeling process, so some inefficiency will inevitably creep into the process.
Another option is to provide training to a large number of engineers, grant them access to the BEM simulator, and give them individual responsibility for their own modeling. By distributing the technology and responsibility to a much wider group, more studies can be done more quickly, and the individual engineers retain the greatest amount of knowledge and control over their projects. However, this type of decentralized approach requires every participating engineer to achieve a high level of simulation expertise and use the same good modeling practices. Unfortunately, these conditions are not always met, so modeling quality tends to be inconsistent from one project to another.
A third approach is a hybrid solution that arguably offers the best of each approach. Since many companies operate in a number of different geographic areas, each with its own dedicated business unit, it can make sense to create a mini in-house modeling center for each business unit team. With this solution, the entire process remains under the company’s direct control, all reservoir modeling in a particular geologic area is done by those most familiar with the area, and the simulation knowledge base about the reservoirs grows quickly to make all subsequent models increasingly easier and faster to set up.
In addition, the same simulation practices are applied consistently across all the models, and not everyone in the group has to become a modeling expert, yet all the engineers in the business unit have input into and learn more about the modeling process.
Dynamic Reservoir Modeling
Given the enormous efficiencies and substantial economic and logistical advantages inherent in BEM simulation, dynamic reservoir modeling can be implemented by virtually any operator to better understand well/reservoir behavior, make more accurate reserve analysis, predict and respond to potential problems before they turn into costly mistakes, and address a variety of well-specific questions. By optimizing well spacing, for example, it is possible for an operator to find it can achieve the same field drainage and production objectives over a given period by drilling four wells instead of five or six. That could easily add many millions of dollars to a company’s bottom line every year.
Another benefit is that BEM technology is painless for the user, since it requires only the types of data that are readily available to most operators and the process of updating the models is very easy once initial baseline cases have been established.
The latest generation of BEM software was developed in association with Apache Corp. and EOG Resources was among the earliest adopters of BEM modeling on a companywide basis. A number of independents are now using the technology to predict the performance of new wells, optimize potential drilling locations, evaluate producing well performance, test production projections, make expected-versus-actual performance comparisons, assess the effectiveness of frac jobs and other completions, etc. Figures 1-4 show real world examples of how BEM simulation has been applied by Apache, EOG Resources and other operators.
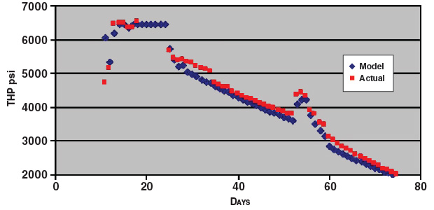
Figure 1 shows a case where flow rates were used as the control to predict wellhead (tubing) pressures for a high-pressure, low-permeability reservoir. The reservoir was modeled with a high level of confidence in the original parameters. However, after adjusting reservoir volume to get a flowing tubing pressure match with the first six days’ worth of data, the size of the reservoir was found to be smaller than expected. A closer subsequent geological evaluation indicated that all of the production could be coming from a small isolated compartment within the main reservoir. The model was run to predict well performance during the next two months and the results matched the observed data extremely well.
This valuable insight led to a re-examination of reservoir geology. In the past, such unexpected results might have been blamed on a bad completion or some other unknown factor. This evaluation only took an hour of work to see that the original tank-size estimation was wrong, which was subsequently confirmed.
Figure 2A shows the history match with observed tubing pressures using flow rate as the control from a study involving a fracture stimulation of a tight formation. There was a lot of information about this well, but the operator lacked confidence in the effectiveness of the frac job. The basic objective was to analyze the initial flowback data to determine the effective half-length of the fracture. In less than 1.5 hours, the BEM simulator produced a good match with the observed well performance and predicted a fracture half-length of ±145 feet. The same analysis was also run using a finite difference reservoir simulator. After four days of setting up and tuning the gridded model, it predicted a fracture half-length of ±148 feet. Again, the BEM model gave the same result, but in a fraction of the time.
Taking the model a step further, a pressure buildup test was performed on the same well and observed results were compared with the BEM simulator predictions. As shown in Figure 2B, the program predicted the actual pressure buildup with an extraordinary degree of accuracy.
Optimizing Field Development
Figure 3A shows cumulative production predictions for a low-pressure gas sand formation covering about four square miles. The question was whether the reservoir should be developed with two or four wells per section. At the time of the study, only two wells had been drilled. After getting a good history match using observed flow rates and tubing pressures, the model was used to make 10-year production forecasts based on development plans using 320-acre (two wells) versus 160-acre (four wells) spacing (Figure 3A).
When the flow differential between these two cases was plotted, it was found that virtually all of the additional production was realized within the first 3.5 years. After that, each section would yield about the same amount of gas regardless of whether two or four wells were drilled (Figure 3B). This insight brought into sharp focus the true nature of the drilling decision. After running several other field development cases, the operator was able to determine the optimum spacing pattern and completion methods that would allow the field to be drained with only two wells per section, saving millions in drilling and development costs.
Figures 4A and 4B are from a study of an unconventional oil well that addressed a very common issue: How far away should subsequent development wells be drilled in order to minimize well-to-well pressure interference effects and optimize reservoir drainage? Figure 4A shows the history match for the initial well, with possible spacing/development scenarios in the navigation tree on the left side and the long-term EUR forecasts for each scenario in the volumetrics table at bottom. After establishing an excellent history match, a number of possible spacing scenarios (ranging from 750 to 1,500 feet) were set up and tested in a single day.
The maps in Figure 4B show the distribution of pressure in the reservoir at the end of each model run (25 years). Significant well-to-well pressure communication is seen in the 750-foot spacing scenario, with pressure interference diminishing as spacing increases. Cumulative production is shown at the bottom right of each map. Based on the modeling, it was possible to rapidly evaluate many different field development options before committing hard dollars to a final plan.
Dynamic Predictive Analysis
BEM simulation technology has made dynamic predictive analysis logistically and economically viable for the vast majority of producing fields, providing operators with accurate, affordable and timely analysis of their wells and reservoirs, delivered in a concise and easy-to-understand format. The significant advantage of the rapid reservoir modeling made possible by BEM is that it allows operators to quickly understand well and reservoir behavior, and incorporate current information from the field in an ongoing manner to anticipate problems, evaluate different possible solutions and adjust their field development plans accordingly.
The benefits to participating operators are both substantial and immediate. By providing in-house engineers with access to valuable dynamic analytical, diagnostic and predictive information, they can make much more effective week-to-week drilling and field development decisions with very little additional time commitment. The application of this technology already is reshaping the field management decision-making practices of many petroleum engineers and operating companies.
Editor’s Note: The author recognizes Chuck Smith, formerly the chief reservoir engineer for EOG Resources, for his contributions to the proceeding article.
DICK BARDEN is president and chief executive officer of Graphical Reservoir Modeling Corp. in Parker, Co., which pioneered the development of boundary element modeling technology for the petroleum industry. GRM is the third company Barden has formed since entering the oil and gas industry in 1973, and the second to be involved with developing scientific software applications. He holds a degree in business from Waynesburg University and a J.D. from the Thomas Jefferson School of Law.
For other great articles about exploration, drilling, completions and production, subscribe to The American Oil & Gas Reporter and bookmark www.aogr.com.
